Z6×ðÁúÆì½¢Ìü¹ÙÍøÈë¿Ú

ÖÐÎÄ

EN

Ê×Ò³ > ÐÂÎÅÖÐÐÄ > ÓªÒµÍ¨¸æ

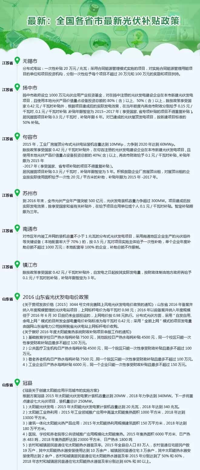
Ììϸ÷Ê¡ÊÐ×îйâ·ü½òÌùÕþ²ß»ã×Ü

ȪԴ£º ¼¯°îÐÂÄÜÔ´ÍøÊ±¼ä£º 2016-04-13

2016-04-14 00:05:00?ȪԴ£º ¼¯°îÐÂÄÜÔ´Íø

µ¼¶Á£º?ÒÔÏÂÊÇС±àÕûÀíµÄÌìϸ÷Ê¡ÊÐ×îйâ·ü½òÌùÕþ²ß»ã×Ü¡£¡£¡£¡£¡£¡£

ÒÔÏÂÊÇÕûÀíµÄÌìϸ÷Ê¡ÊÐ×îйâ·ü½òÌùÕþ²ß»ã×Ü¡£¡£¡£¡£¡£¡£ Z6¡¤×ðÁú¡¸Öйú¡¹¹Ù·½ÍøÕ¾ Z6¡¤×ðÁú¡¸Öйú¡¹¹Ù·½ÍøÕ¾ Z6¡¤×ðÁú¡¸Öйú¡¹¹Ù·½ÍøÕ¾

¼¯ÍÅÊ×Ò³|ÁªÏµZ6×ðÁúÆì½¢Ìü¹ÙÍøÈë¿Ú|Z6×ðÁúÆì½¢Ìü¹ÙÍøÈë¿Ú¼ò½é|ÕÐÆ¸ÐÅÏ¢

°æÈ¨ËùÓÐ Z6×ðÁúÆì½¢Ìü¹ÙÍøÈë¿Ú ¾©ICP±¸16034488ºÅ-1 ¾©¹«Íø°²±¸11040102700155

µØÖ·£ºÖлªÈËÃñ¹²ºÍ¹ú±±¾©Êк£µíÇøÎ÷Ö±Ãű±´ó½Ö62ºÅ

¡¾ÍøÕ¾µØÍ¼¡¿¡¾sitemap¡¿